近期,国家青藏高原科学数据中心作为科研论文关联数据仓储, 发布共享了“青藏高原现代植物样方花粉数据集”。该数据集由浙江师范大学生命科学学院倪健教授主导完成,用户可开放获取。关联论文以“Modern pollen dataset of the Tibetan Plateau”为题发表在Earth System Science Data。
青藏高原独特的地理位置与气候条件使其成为全球气候变化的敏感区与生态系统的关键枢纽。然而,受限于地理环境复杂性与数据稀缺性,对该地区长期气候变化与生态系统演变的认识仍存在不足。研究团队于2018~2022年间在青藏高原及周边地区(28°~40°N,75°~103°E,海拔800~5000 m)采集了664份表土样本,覆盖从高山森林到温带荒漠的8种植被类型,构建了包含555个表土花粉数据的青藏高原现代花粉数据集,如图1所示。

图1 青藏高原植物样方调查点位分布(2018-2021)白色圆点为本数据集样本;黄色和蓝色三角形来自于曹现勇、马庆峰等人发表的湖泊表面沉积物样本;背景地图展示了中国青藏高原及其周边地区现代植被的分布情况
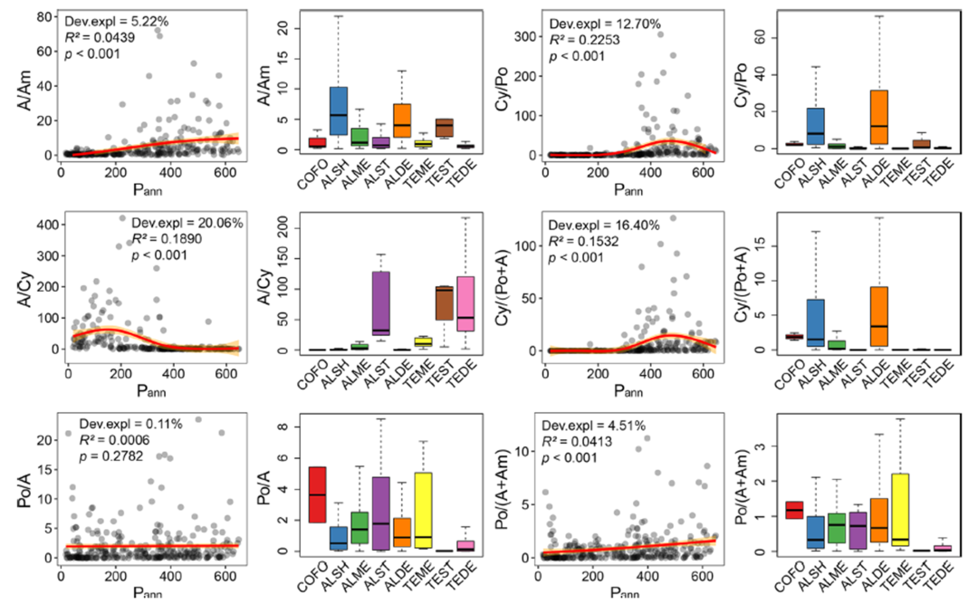
基于该数据集的分析结果表明,年降水量、湿度指数和温度季节性是影响花粉组合特征的核心因子,其中年降水量的贡献最大。此外,人类干扰强度对花粉组合也具有显著解释力。花粉组合可以区分青藏高原东南部针叶林、高山灌丛、高山草甸与其他地区的植被类型,但很难区分高寒植被内部和温性植被内部的各植被类型。尽管涉及蒿属(Artemisia)、苋科(Amaranthaceae)、莎草科(Cyperaceae)、禾本科(Poaceae)孢粉类群的六种常用花粉比例在反映年降水量变化方面并不足够可靠,但它们对植被或景观的变化具有一定的指示意义。

图2 花粉比例与年降水量(单位:毫米)之间的关系,以及不同植被类型下的花粉比例COFO:针叶林;ALSH:高山灌木丛;ALME:高山草甸;ALST:高山草原;ALDE:高山荒漠;TEME:温带草甸;TEST:温带草原;TEDE:温带荒漠
该观测数据集具有多重潜在研究价值,不仅为重建气候和植被随时间的动态变化提供了科学基础,而且通过整合同时测量的样地植物群落和功能性状数据,还能够评估花粉组合在代表植被覆盖、功能性状和植物多样性动态方面的可靠性。
数据集及关联成果由浙江师范大学和中国科学院青藏高原研究所的研究人员合作完成。相关研究得到了第二次青藏高原综合考察研究(2019QZKK0402)、中国科学院战略先导项目(XDA2009000003)的资助。
论文信息:
Liao, M.N., Li, K., Jin, Y.L., Liu, L.N., Cao, X.Y., Ni, J.* (2025). Modern pollen dataset of the Tibetan Plateau. Earth System Science Data. DOI:10.5194/essd-17-5601-2025
数据信息:
廖梦娜, 倪健 (2025). 青藏高原现代植物样方花粉数据集(2018-2021). 国家青藏高原科学数据中心.
DOI: 10.11888/Paleoenv.tpdc.302015. CSTR: 18406.11.Paleoenv.tpdc.302015.



