生命科学是当今最为庞大且复杂的学科之一。据统计,全球已发表生命科学相关论文超过4亿篇,并以每年数百万篇的速度持续增长。如何在海量文献与知识数据库中快速、精准地掌握学科前沿进展与核心成果,已成为科学家提出科学问题、设计实验方案、避免重复研究的关键挑战。
为此,在中国科学院人工智能行动计划的统筹部署下,基于中国科学院磐石体系的整体框架,由中国科学院“指南针联盟”发起,中国科学院计算机网络信息中心和动物研究所共同牵头,联合文献情报中心及国家生物信息中心等单位共同研发,正式推出首款专为生命科学家打造的知识智能体XCompass。XCompass聚焦生命科学领域,致力于打造面向未来的新一代AI数字生命智能体。

图1 XCompass系统首页
XCompass首次提出了“深度文献”概念,依托自主研发的跨域多模态数据融合与知识增强技术,实现对千万级高质量科学文献的深度理解。系统基于期刊的影响力、论文的引用等,甄选超过2000万篇高质量生命科学文献进行预训练和微调,构建了专用的语义嵌入模型。同时,XCompass融合实时更新的互联网信息源,并引入基因、蛋白、病理、化学结构等生命科学本体知识,构建出复杂而精准的语义逻辑网络,从而更准确的捕捉用户查询意图与文献间的深层关联。
在性能优化方面,XCompass将全部文献转化为高维向量并建立高效索引,可在毫秒级时间内从上千万篇文献中精准定位语义最相关的内容,其检索效率与准确度远超传统全文检索技术。

图2 XCompass智能检索页面
XCompass采用具备长效记忆的智能体架构,建立“思考—行动—反馈”的自适应闭环机制。当用户提交任务时,智能体会自动进行任务拆解与推理规划,调用文献向量检索引擎、Web搜索及长效记忆库,综合评估并筛选结果,最终生成系统、权威的答案。
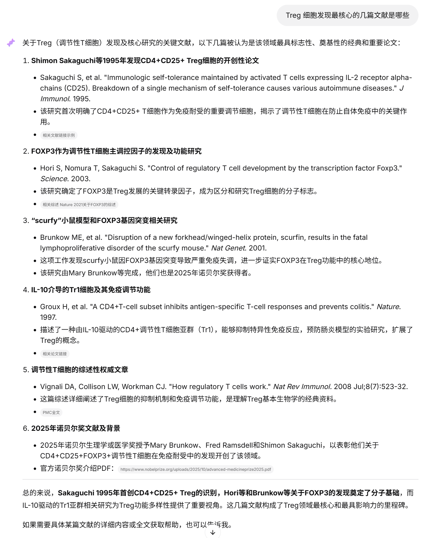
以检索“2025年诺贝尔生理学或医学奖”相关文献为例,XCompass在检索的精准度与时效性方面均优于同类模型。

图3 XCompass检索结果:精准、全面、可溯源的文献知识输出
未来,XCompass将持续在多模态数据融合检索、专业数据库与工具集成等方向深度迭代,致力于构建开放、高效、可信的生命科学知识发现的基座。
欢迎生命科学领域的科研人员和合作伙伴申请测试、提出建议并参与共建。
访问链接:https://xcompass.findata.cn/(点击阅读原文可直达)



